
IDD consortium
- Prof. Dr. Maarten Moens (VUB/UZB)
- Prof. Dr. Lisa Goudman (VUB/UZB)
- Prof. Dr. Koen Putman (VUB)
- Britt Winnepennincks (Doctoraatsstudente, VUB)
- Ulrike Van Hoey (Doctoraatsstudente, VUB)
Studie opzet en uitkomstmaten
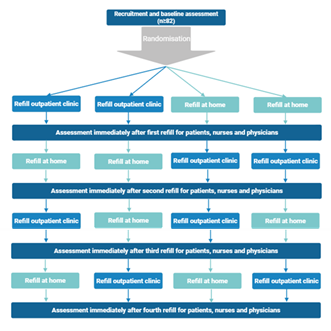
We zullen 82 patiënten includeren in deze twee-armige, gerandomiseerde cross-overstudie. Elke patiënt zal twee pomp bijvullingen thuis en twee bijvullingen in het ziekenhuis ontvangen.
Na elke bijvulling worden de uitkomsten beoordeeld door zowel de patiënt als degene die de bijvul procedure uitvoert. De uitkomsten richten zich op het comfort van de patiënt, patiëntvoorkeur en veiligheid van de procedure.
Tot slot zal er een gezondheidseconomische evaluatie worden uitgevoerd aan de hand van Discrete Choice Experiments (DCE) en een willingness-to-pay-analyse (analyse van bereidheid tot betalen).
Het studieflowchart en de methode van uitkomstevaluatie worden hieronder weergegeven.

Contact
Contacteer stimulusresearchgroup@gmail.com voor meer informatie over deze studie.
De studie werd gefinancierd door het Fonds voor Wetenschappelijk Onderzoek - Vlaanderen via de FWO-TBM oproep en door de Stichting tegen Kanker.
Studie overzicht
Intrathecale toediening van medicatie (IDD) is een bekende behandeling voor ernstige spasticiteit en chronische therapieresistente pijnsyndromen van zowel oncologische als niet-oncologische oorsprong.
Bij pijn bestaat de initiële behandeling meestal uit medicamenteuze therapie, al dan niet met opioïde analgesie. Bij sommige patiënten kunnen interventionele neuromodulatie technieken succesvol worden toegepast wanneer de pijn chronisch wordt en niet meer beheersbaar is met medicatie alleen. Helaas blijft een deel van deze patiënten onvoldoende pijnverlichting ervaren ondanks eerdere behandelingen, wat een desastreuze impact heeft op hun kwaliteit van leven en algemeen welzijn. In die gevallen — en mogelijk zelfs in een vroeger stadium van pijnbestrijding — kan IDD een onderschatte therapeutische optie bieden.
IDD en de voordelen ervan
IDD brengt zeer lage dosissen opioïden of andere medicatie rechtstreeks naar het ruggenmerg via een kleine katheter, dat de intrathecale ruimte verbindt met een subcutaan geïmplanteerde pomp. Om IDD te kunnen toepassen, is een kleine ingreep nodig waarbij de pomp in een subcutane regio naar keuze wordt geplaatst, meestal in de buikstreek. Deze pomp bevat een medicatiereservoir dat 4 tot 6 keer per jaar moet worden bijgevuld. Deze procedure duurt slechts enkele minuten en bestaat uit het aanprikken van het reservoir en het bijvullen met een nieuwe dosis medicatie.
Doordat de medicatie rechtstreeks op de plaats van werking wordt toegediend, zijn er aanzienlijk lagere doseringen nodig dan bij orale behandeling. Dit kan niet alleen zorgen voor een grotere werkzaamheid, maar vermindert ook de medicatie toxiciteit die de levenskwaliteit van de patiënt negatief kan beïnvloeden. Vooral bij kankerpijn, waarbij hoge dosissen opioïden onvoldoende pijnverlichting bieden of onaanvaardbare bijwerkingen veroorzaken (zoals sedatie of ademhalingsdepressie), kan IDD een oplossing bieden.
Doel van de studie
Het doel van de IMPROVE-studie is om de bijvul procedures thuis uit te voeren, omdat wij sterk geloven dat dit zowel de levenskwaliteit als het welzijn van de patiënt zal verbeteren. De studie richt zich daarom op het thuis uitvoeren van pomp bijvullingen, wat aanzienlijke voordelen biedt op het gebied van comfort voor de patiënt.
Studie interventies
Navulling @thuis (interventie)
Navullingen zullen worden uitgevoerd door ons STIMULUS-team in de thuissituatie. Er wordt nauw contact onderhouden met het ziekenhuis voor praktische zaken (zoals medicatiedosering en de dag van navulling).
Navulling @ziekenhuis (controle)
Navullingen zullen plaatsvinden in het ziekenhuis volgens de gangbare werkwijze van de kliniek.
Status van de studie
De studie is goedgekeurd door de Ethische Commissie. De rekrutering voor de studie zal binnenkort van start gaan.